交银租赁拟发40亿元金融债 缓解期限错配问题

来源:吴浩 零壹租赁智库    发布时间:2018-10-17

10月16日,交银金融租赁有限责任公司(下称“交银租赁”)公告拟于10月22日发行40亿金融债,本次发行的金融债为3年期固定利率品种。

本期债券将由交通银行作为牵头主承销商,中国工商银行、中国农业银行、中国银行等五家大型金融机构作为联席主承销商,在全国银行间债券市场公开发行。交银租赁的主体评级和本期债券评级均为AAA,因此本期债券未设担保项。

01丨资产规模和净利润复合增长率约20%

交银租赁创立于2007年末,是国有大型股份制商业银行——交通银行的全资控股公司,通过多次增资,交银租赁的注册资本已经达到了85亿元,排在了金融租赁公司的第四位。交银租赁在交通银行系统中具有重要的战略地位,是其完整金融平台中重要一环。

2018年6月末交银租赁的总资产为2185.77亿元,其中不良资产余额为14.47亿元,不良资产率为0.66%;负债为1983.28亿元,资产负债率为90.74%。2018年上半年公司实现净利润13.64亿元,超过2017年净利润的50%。

2015年末-2017年末交银租赁的资产规模分别为1443.83亿元、1797.61亿元和2072.43亿元,复合增长率为19.81%;负债规模分别为1314.59亿元、1646.81亿元和1884.13亿元,复合增长率为19.72%。2015年-2017年公司的资产负债率分别为91.05%、91.61%和90.91%,连续三年保持稳定。

2015年度-2017年度交银租赁的净利润分别为16.11亿元、20.45亿元和24.10亿元,复合增长率为22.30%。

交银租赁凭借母行资金优势、客户资源和网络渠道,陆续开展了多类型的融资租赁业务,业务投放的金额也在逐年增长,特别是2017年相对于2016年增长了27.59%。

02丨过渡期内监管指标持续满足要求

根据交银租赁本期债券的募集说明书显示,公司最近三年及一期的各项监管指标都达到了监管要求,资本充足率、一级资本充足率和核心一级资本充足率连续三年处于上升状态,单一集团客户融资集中度和单一客户关联度等指标都远低于标准值。

监管机构在过渡期内对交银租赁2015年底、2016年底和2017年底的资本充足率的要求分别为9.3%、9.7%和10.1%,对同时期的一级资本充足率要求分别为7.3%、7.7%和8.1%;对同时期的核心一级资本充足率要求分别为6.3%、6.7%和7.1%。

交银租赁2015年末-2017年末的资本充足率均满足监管机构对其过渡期内分年度资本充足率的要求,特别是核心一级资本充足率已经高出监管要求的比率2个百分点以上。

募集说明书还模拟了本期债券发行后交银租赁的资本构成,模拟后的结果显示,本期债券将不会对公司监管指标满足监管要求产生影响。

03丨优化资产负债结构,缓解期限错配问题

金融租赁行业负债来源主要是商业银行的同业借款,而银行提供的同业借款普遍都是1年及以下为主,而租赁公司的租赁项目基本是3年及以上期限为主,所以资产负债期限的错配目前是金融租赁行业普遍存在的情况。近年来公司积极通过多种渠道,探索长期负债来源。

本期债券募集资金也将主要用于补充交银租赁中长期资金来源。交银租赁会将本期募集资金用于期限匹配的低风险优质租赁项目,大幅优化资产负债结构,缓解公司资产负债期限错配的问题。

近年来交银租赁积极通过多种渠道探索长期负债来源,包括发行金融债券和获得银行授信。

截至2018年6月末,公司已获得包括所有五大国有银行、股份制银行、大型城商行以及部分农商行的超5200亿等值人民币的授信额度。

通过努力,公司长期借款与应付债券占负债总额的比重逐年上升,2015年末、2015年末、2015年末及2018年6月末占比分别为25.37%、34.58%、41.88%和51.52%。

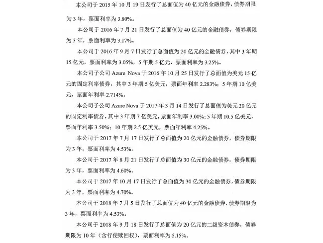
截至本期债券募集说明书签署日(2018年10月11日),交银租赁已发行未到期的其他债券及债务情况如下。

交银租赁及其子公司共发行了10只未到期债券,募集资金总额达到了275亿元,其中有8只债券由交银租赁发行,募集资金总额为240亿元;另外两只债券由交银租赁的子公司Azure Nova发行,募集资金总额为35亿元。